3月19日,永定区委巡察一组、巡察二组、巡察三组、机动式巡察一组、机动式巡察二组、机动式巡察三组分别召开巡察“回头看”工作动员会,正式完成对区农业农村局(含良种场、农业综合执法大队)、洪山乡、虎岗镇、水利局(含水土保持委员会)、湖山乡、林业局的巡察“回头看”进驻工作。
会议指出,巡视巡察是党章赋予的重要职责,根本任务是“两个维护”。党的十九大以来,以习近平同志为核心的党中央高度重视巡视工作,对深化政治巡视、建立巡视巡察上下联动的监督网作出明确部署,巡视巡察利剑作用不断彰显,为全面从严治党提供了有力支撑。区委决定启动十三届区委巡察“回头看”工作,目的是释放从紧从实推进我区全面从严治党向纵深发展的强烈信号,对没有见底的问题“再了解”,对没有发现的问题“再发现”,形成有力的“再震慑”,进一步推动党的路线方针政策、党中央重大决策部署和省委、市委、区委工作要求落地见效。
会议要求,被巡察单位领导班子成员要带头坚持以习近平新时代中国特色社会主义思想为指导,切实提高政治站位,从践行“两个维护”的高度,充分认识巡察“回头看”工作的重大意义,把思想和行动统一到中央的重大决策部署上来,统一到省委、市委、区委的工作要求上来,高度负责、自觉诚恳地接受区委巡察组的监督和检查;其他同志要本着对组织负责、对事业负责、对领导干部负责、也对本人负责的态度,围绕这次巡察“回头看”任务,如实向巡察组反映问题,支持巡察组深入了解情况。对妨碍、干扰巡察工作的行为,将依规依纪严肃处理、追究责任,确保巡察工作有力有序有效开展。
会议强调,被巡察党组织要旗帜鲜明讲政治,切实担负起整改落实的政治责任,不折不扣抓好巡察整改工作,强化巡察成果转化运用,扎实推进全面从严治党,充分发挥党组织的领导作用,把好方向、管好大局、督好落实,忠诚履行职责使命,以巡察整改实际成效践行“两个维护”。
巡察期间,巡察组将紧紧依靠被巡察党组织开展工作,严格巡察纪律作风要求,准确把握政策界限,做到精准发现、精准分析、精准报告。通过巡察“回头看”,进一步规范被巡察单位的制度建设,转变干部作风,集聚全方位推动高质量发展超越之势,为奋力加快“重振永定雄风、再创永定辉煌”历史进程作出新的更大贡献。

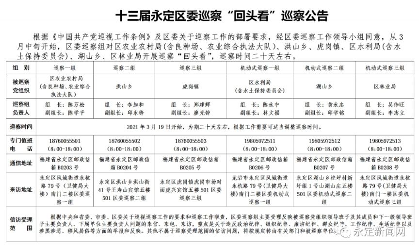
十三届永定区委巡察“回头看”巡察公告
根据《中国共产党巡视工作条例》及区委关于巡察工作的部署要求,经区委巡察工作领导小组同意,从3月中旬开始,区委巡察组对区农业农村局(含良种场、农业综合执法大队)、洪山乡、虎岗镇、区水利局(含水土保持委员会)、湖山乡、区林业局开展巡察“回头看”,巡察时间二十天左右。
区委巡察一组巡察区农业农村局(含良种场、农业综合执法大队),巡察组组长陈万松,副组长陈学平,巡察时间:3月19日开始,为期二十天左右;专门值班电话:18760055501,通信地址:福建省永定区邮政信箱B0203号(邮编364100),来访地址:福建省永定区凤城街道永杭路79号(卫健局)二楼区委巡察一组。
区委巡察二组巡察洪山乡,巡察组组长李加和,副组长邱永锋,巡察时间:3月19日开始,为期二十天左右;专门值班电话:18760055502,通信地址:福建省永定区邮政信箱B0204号(邮编364100),来访地址:永定区洪山乡洪山街41号王寿山宾馆五楼区委巡察二组。
区委巡察三组巡察虎岗镇,巡察组组长郑建辉,副组长廖光钟,巡察时间:3月19日开始,为期二十天左右;专门值班电话:18760055503,通信地址:福建省永定区邮政信箱B0205号(邮编364100),来访地址:永定区虎岗镇虎岗市场对面虎兴宾馆501区委巡察三组。
区委机动式巡察一组巡察水利局(含水土保持委员会),巡察组组长陈永中,副组长林文福,巡察时间:3月19日开始,为期二十天左右;专门值班电话:19805972511,通信地址:福建省永定区邮政信箱B0206号(邮编364100),来访地址:福建省永定区凤城街道永杭路79号(卫健局)二楼区委机动式巡察一组。
区委机动式巡察二组巡察湖山乡,巡察组组长黄永忠,副组长邱学铭,巡察时间:3月19日开始,为期二十天左右;专门值班电话:19805972512,通信地址:福建省永定区邮政信箱B0207号(邮编364100),来访地址:永定区湖山乡桂坪村新圩组1号山湖山庄501区委机动式巡察二组。
区委机动式巡察三组巡察区林业局,巡察组组长吴伟旺,副组长李志立,巡察时间:3月19日开始,为期二十天左右;专门值班电话:19805972513,通信地址:福建省永定区邮政信箱B0208号(邮编364100),来访地址:龙岩市永定区凤城街道永杭路79号(卫健局)一楼区委机动式巡察三组。
信访受理范围:根据中央和省委、市委、区委关于巡视巡察工作的要求和巡察工作职责,区委巡察组主要受理反映被巡察党组织领导班子及其成员和下一级领导班子主要负责人、下属单位主要负责人问题的来信、来电、来访,重点是关于违反政治纪律、组织纪律、廉洁纪律、群众纪律、工作纪律、生活纪律以及涉黑涉恶、移风易俗等方面的举报和反映。其他不属于巡察受理范围的信访问题,将按规定转由有关部门和被巡察单位处理。
|